一、永利yl23411简介
永利yl23411前身为1956年成立的建筑科,后设建筑工程系,2002年4月设为建筑与永利yl23411,2016年9月成立永利yl23411,2023年获批自治区绿色基建产业学院。公司拥有土木工程、管理科学与工程(工学)2个一级学科硕士学位授权点,土木工程、工程管理2个专业硕士授权领域。土木工程学科为内蒙古自治区重点培育学科、提质培育学科,2021年、2022年软科排名中土木工程学科进入全国前50%(自治区第一)。公司拥有自治区研究生联合培养基地3个,拥有省部级科研平台5个(矿山安全与地下工程院士工作站、土木工程安全与耐久重点实验室、建筑结构防灾减灾工程技术研究中心、城市地下工程研究中心、智能建造与运维工程研究中心)。
二、拟接收调剂专业
公司以下3个专业接收调剂。
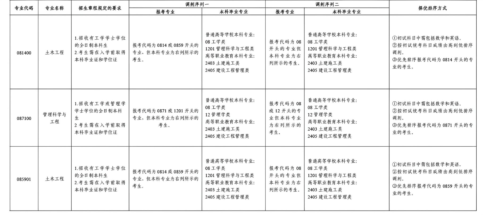
永利yl234112026年硕士生拟接收调剂专业

三、调剂细则
(1)调剂考生必须符合学院相关专业的报考条件,报考条件详见《永利yl234112026 年硕士研究生招生章程》。
(2)初试成绩符合第一志愿报考专业在B区的全国初试成绩基本要求。
(3)调剂考生第一志愿专业与调入专业相同/相近,或初试科目与调入专业初试科目相同/相近。
永利yl234112026年硕士生调剂细则

四、调剂程序
(1)所有调剂考生,均须经过教育部“全国硕士生招生复试调剂服务系统”进行调剂。
(2)第一批调剂时间为4月8日(具体时间以研招网调剂服务系统开通时间为准),开放12个小时,考生调剂志愿锁定24小时,锁定时间到达后,锁定解除,如公司研究生院网站未发布复试名单,可选择保留志愿,也可填报其他志愿。如考生因填报其他志愿而未接到复试通知,考生自行负责。锁定期间不接受考生解锁要求。
系统关闭后学校需要开展审核和复试准备工作,会尽快在调剂系统中回应考生的志愿申请,请考生填报志愿后耐心等待。
(3)根据调剂生源情况,统一确定调剂考生复试名单。各专业是否多批次开放调剂系统视调剂进度确定,每次开放调剂系统持续时间不低于12个小时,每次开放调剂系统前,都将提前在研究生院官网发布信息公告。
(4)审核通过的调剂考生由研究生招生办公室通过研究生招生信息网发出“复试通知”,考生须及时回复“接受复试”或“拒绝复试”。接受复试的考生按照要求与招生学院取得联系。复试缺考的考生不再受理该考生填报本校的其他调剂志愿。
(5)复试后,按照综合成绩由高到低确定拟录取名单,通过中国研招网调剂系统发送待录取通知。调剂考生接到“待录取通知”须在规定时间内回复“接受待录取”或“拒绝待录取”。
凡同意并接受公司待录取的考生,将不得再确认其他招生单位的录取信息;已接受其他招生单位待录取的考生,公司将不再发送待录取通知。
五、复试办法
(1)调剂复试采取线上远程形式复试。
(2)申请调剂的考生提前按照要求准备好《永利yl23411硕士研究生复试资格审核材料》,上传至研招网“招生远程面试系统”。
(3)远程复试须按照“操作手册-员工端”(https://bm.chsi.com.cn/ycms/kssysm/)提前准备远程复试设备及场地。
六、联系方式
联系电话:0472-5953960(宋老师)
咨询QQ群:
l 土木工程(学硕、专硕):1093547918;
l 管理科学与工程:1093549224;


永利yl234112026年全国硕士研究生调剂公告:
https://graduate.imust.edu.cn/info/1132/5492.htm
永利yl23411导师团队介绍:
/szdw/zzjs/atd/sdzhjyysdcnjstd.htm
欢迎有意向调剂的考生加入QQ群咨询或致电咨询调剂及复试相关政策!